Databasteknik: Svar till övningar - kapitel 3, övning 3, Rekursiva kategorier
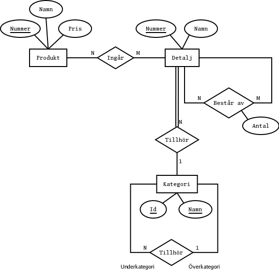
Ungerfär som detaljer kan bestå av andra detaljer,
kan kategorier bestå av andra kategorier.
Kommentarer:
-
En skillnad jämfört med detaljerna är att en detalj kan ingå i flera andra detaljer,
medan en kategori bara kan ingå i en annan katagori.
Detaljerna bildar alltså inte en hierarki,
men det gör kategorierna.
-
Eftersom den beskriver en hierarki,
blir sambandstypen Tillhör ett många-till-ett-samband,
och för att visa vad som är vad kan vi skriva ut rollnamnen
Underkategori och Överkategori.
-
Vi har inte angett något fullständigt deltagande,
så det står inte att varje kategori måste tillhöra någon annan kategori.
Det borde vi kanske göra, men då måste den "rotkategorin" tillhöra sig själv,
vilket kanske blir lite konstigt.
-
ER-diagrammet kräver inte att kategorierna bildar en enda, sammanhängande hierarki,
med en enda "rotkategori". Det får man hålla reda på på annat sätt,
och man bör dokumentera det i beskrivningen av ER-diagrammet.
Kom ihåg att ER-diagrammet i sig sällan är tillräckligt för att beskriva hur man menar!
-
Vi hade kunnat beskriva hierarkin av kategorier med ett antal
entitetstyper i en arvshierarki, men det stod ju i uppgift 2
att det hela tiden tillkommer nya kategorier,
så därför är det ingen bra lösning.
Det skulle ju kräva att man ändrade i schemat varje gång en ny kategori tillkommer.
Av Thomas Padron-McCarthy
(e-post: boken@databasteknik.se)
Senaste ändring:
22 juli 2005